发布人:中医三附院 阅读数:5559 日期: 2022-06-10
考核周期内在院注册的医师:
按照河南省卫生健康委《关于印发河南省医师定期考核良好行为及不良行为事项(2022版)的通知》(豫卫医函〔2022〕47号)要求,我省将开展第六周期医师良好行为及不良行为行为申报和审核工作。现将有关事宜通知如下:
一、申报时间
2022年6月15日17点前
二、申报范围
2021年12月31日前在我院注册的执业及助理执业医师
三、申报要求
1.所有考核医师均需填写有无良好及不良行为记录;
2.申报良好行为记录,原则上为执业时间满5年的医师,且需提供佐证材料;
3.所有良好行为记录及不良行为记录均为2019-2021年期间。
四、申报方式
1.通过腾讯文档在线编辑填写申报个人信息(腾讯文档地址:https://docs.qq.com/doc/DRVNiQnNwVGd6eW9D);
2.佐证材料扫描为PDF版发至sfyywk3387@163.com邮箱(名称要求:申报文档中的序号+姓名+科室+材料名称);
参加社会核酸检测工作佐证材料由医院统一提供。
联系人:孙亚茹郭承联系电话:0371-56670982
附件:《关于印发河南省医师定期考核良好行为及不良行为事项(2022版)的通知》(豫卫医函〔2022〕47号)
河南中医药大学第三附属医院
医师定期考核办公室
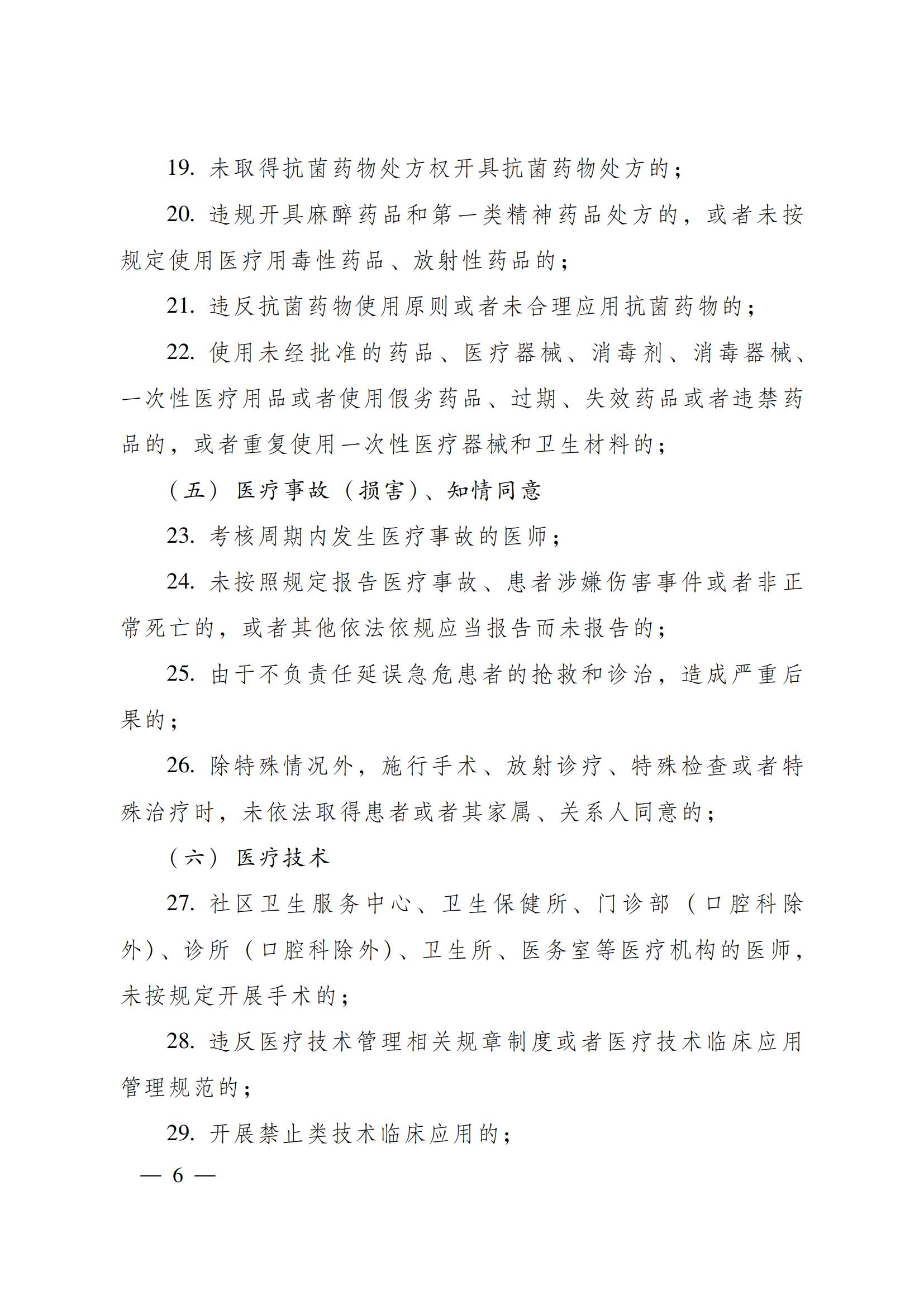
2022年6月10日







